Product Design - MyGO Project Crowdfunding Platform
Building a crowdfunding platform to do good in the world–on time and on budget.
I worked as the product and account manager on a team of five, creating a bespoke crowdfunding platform for The Global Orphan Project. We developed a tightly integrated custom theme and custom plugin running on WordPress for maximum cost efficiency and security. The platform generated a 1121% ROI over five years.

Situation
The Global Orphan Project (GOProject) needed a bespoke crowdfunding platform to support its international service initiatives of building self-sustaining communities to feed, house, and educate orphans. As a not-for-profit organization, GOProject faced budget constraints and limited technological expertise. They approached Voltage Creative, a digital agency with a long-standing relationship, to help bring their vision to life.
Tasks & Goals
The primary task was to develop a crowdfunding platform that met the specific needs of GOProject, balancing functionality with budgetary limitations.
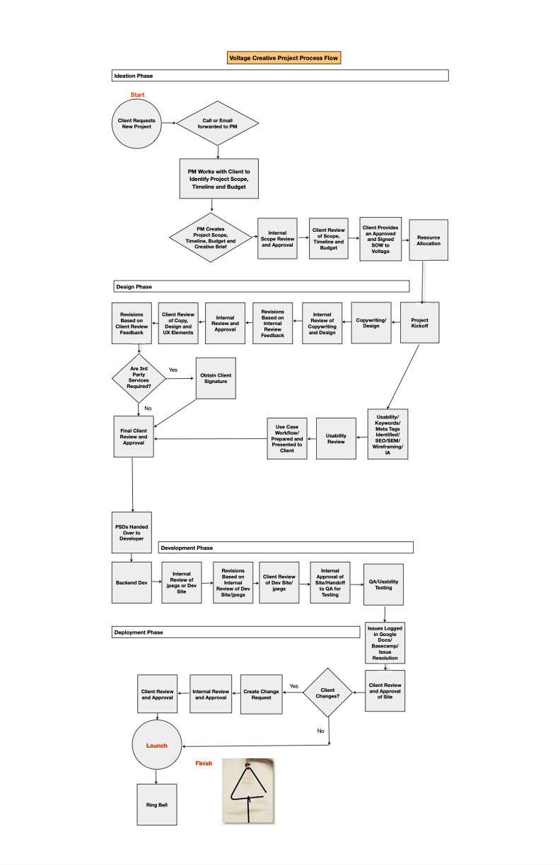
- Define Requirements: Work with stakeholders to discover and outline requirements for essential features versus optional ones to establish a minimum viable product (MVP).
- Define Sub-Brand Integration: Create a cohesive design language and style guide that aligns with GOProject's existing branding while developing a sub-brand called "MyGO."
- Development: Build, deploy, and support a platform using modified off-the-shelf CMS software and custom WordPress plugins to ensure necessary functionalities, including user account creation, event management, and secure payment processing.
- Meet the timeline: 12 months.
- Meet the budget budget: Under $75,000
Action


Collaborative Requirement Gathering
Leveraging the trust and rapport between GOProject and Voltage Creative, we conducted workshops to identify and prioritize features. We created a clear roadmap for the project's progress.
Proof of Concept Development
The team quickly developed proofs of concept using customized WordPress plugins in PHP. This approach minimized risks associated with third-party software and provided the necessary security for sensitive financial transactions.





Design and Branding
Working closely with GOProject, we modified their established brand guidelines, creating the MyGO sub-brand. The design process was iterative, allowing for real-time feedback and adjustments, which resulted in a user-friendly interface seamlessly integrated into the existing GOProject web presence.

Development
We created the custom MyGO WordPress theme and plugin for the WordPress platform with a team of three developers. The plugin utilized the Authorize.net API for payment processing.
Deployment and Training
We did a soft launch internally alongside site administration training for GOProject staff. Once satisfied with the results, we launched it alongside an integrated marketing campaign.
Continuous Communication
Regular check-ins and updates ensured alignment with GOProject's vision, allowing for agile responses to any emerging challenges or changes in direction.
Results

The MyGO crowdfunding platform launched on-time and on-budget in 2013. A twelve-month post-launch audit indicated a 299% return on investment (ROI.) A five-year audit indicated a 1121% ROI. The platform expanded the GOProject's fundraising capabilities, increased donor engagement, and expanded global outreach efforts. The successful collaboration strengthened the long-term relationship between The Global Orphan Project and Voltage Creative, paving the way for future successes.
My Role
Product Management, Account Management
Timeline
Nine Months
Skills
- User Experience Design
- Product Design
- User Research
- Requirements Gathering
- Proposal Development
- Technical Documentation
- Systems Design
- Wireframing
- Web Design
- Web Development
- Technical Training
- Branding
Tooling
- Adobe Creative Suite
- WordPress
- Authorize.net API
- LAMP stack (Linux, Apache, MySQL, PHP)
- HTML, CSS, Javascript